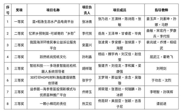
近日,第十二届全国大学生电子商务“创新、创意及创业”挑战赛(辽宁赛区)落下帷幕。经过激烈角逐,我校师生在参赛的200个团队项目中脱颖而出,荣获一等奖1项,二等奖3项,三等奖4项;我校荣获辽宁省优秀组织单位奖。其中“蓝+稻渔生态水产品电商平台”项目获得参加国赛资格。

据悉,本届全国大学生电子商务“创新、创意及创业”挑战赛(辽宁赛区)由辽宁省教育厅主办,东北财经大学承办。大赛旨在提高大学生的电子商务策划与实际操作能力,同时有效地促进高校与地方政府、行业、企业、产业园区等社会资源的对接,达到服务辽宁电子商务产业,带动高校创新创业教育与实践发展的目的。
创新创业学院、经济管理学院 供稿
